5月,前有巴菲特減持比亞迪,出清臺積電;後有李嘉誠減持郵儲銀行,投資大佬們的動作不僅引起投資者對明星「個股」的擔憂,也讓減持成為市場熱議話題。
進入6月,A股迎來年內最大解禁潮——據Choice數據,2023年A股有超過3000家企業的股票禁售期解禁,累計市值達5.06萬億元,其中,6月解禁市值超過7260億元,A股資本市場或迎一輪減持高峰!
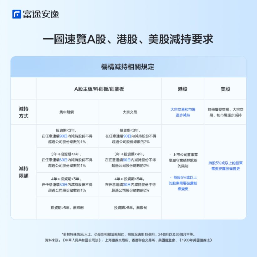
在此背景下,富途安逸以相關法律規定為基礎,結合服務客戶實踐經驗,梳理了A股、港股以及美股三大資本市場減持要點及流程。
A股、港股、美股三地減持要求及合規策略
相較於港股與美股的規則,A股對上市公司股票解禁出售的要求最為嚴格。

根據《中華人民共和國公司法》142條規定,公司公開發行股份前已發行的股份,自公司股票在證券交易所上市交易之日起一年內不得轉讓。雖然《公司法》明確了12個月股票鎖定期的一般性限制,但針對部分特殊情況,仍受到相關法律規章制約,根據情形不同適用18個月、24個月以及36個月不等。
香港聯合交易所分別針對主板和創業板設立了對應的上市鎖定期——針對主板發行人,在上市文件中被列為控股股東的人士受限於12個月的上市後鎖定期要求,即6個月禁售期+期滿後6個月內不得喪失控股股東地位;針對創業板發行人,被列為控股股東的人士受限於24個月鎖定期要求,即12個月禁售期+期滿後12個月內不得喪失控股股東地位。
實際上,美股並未對上市公司股東減持進行法律規定,多為股東在招股說明書中自主承諾一定時間(一般為6個月)內不減持公司股份。不過,針對限制性證券(即除公開發行方式以外,以直接或間接與發行人或關聯方交易的方式獲得的證券),《1933年美國證券法》Rule 144規定,相關证券會受到转售限制,且股東在賣出股票時必須遵守嚴格的披露程序。
區別於個人股東減持,機構減持主要受到投資年限與減持份額的相關規管。

股东减持還需要关注哪些因素?
「不要讓股價出現異常大幅度波動」,應該是大部分股東在減持過程中重點關注的核心訴求。
隨著市場運營機制及減持方案日漸規範化和多樣化,不同市場、不同主體在減持過程中需要考慮的因素也愈發複雜,減持不再被視為是簡單的「買賣交易」。下文盤點了股東在減持過程中常見的5大關注要素,讀者可按需參考借鑑。
交易對手方:大宗交易減持一般需要買賣雙方協商交易價格、數量及細則,若交易方案無法滿足雙方利益則難以達成一致,導致交易不能在預期目標和時限內順利完成。
交易對手方的存在,讓股東可以在短時間內實現大量股票的交易,弱化減持對股價的影響。富途通過標準化的表單收集聚合了市場上的大宗交易需求訂單,依託數碼化和智能化的算法能力,實現訂單的資質和評級審核,提高交易成交的效率和成功率。
減持操作及方案:減持雖然是一個「賣出股票」的過程,但不排除操作人員在實際交易中出現失誤導致的風險,如減持份額超過法規限制等。股東在進行大宗股票交易時,應依據實際情況制定交易方案並有序推進,避免出現違規行為。
減持週期:與股價波動同理,為了避免股價長期波動影響投資者信息,部分股東會希望能在特定時間內完成減持動作,弱化投資者對減持的關注度。
稅費:減持過程中,不同市場、不同減持主體會涉及增值稅、企業所得稅、個人所得稅以及印花稅等不同稅種,減持主體需要基於當地市場實際情況,合法合規使用稅收政策,避免高額稅負及防範稅務風險。
市場波動:市場走勢也是股東關注的要點之一,倘若股價走勢不佳,不僅會影響堅持所獲收益,同時會影響股票流動性,導致減持動作難以繼續推進。
作為行業頭部的互聯網券商,富途不僅搭配了數碼化的數據跟蹤平台,並組建了專業團隊主動跟蹤及分析市場行業變化,基於一系列動態數據實時與客戶溝通具體交易方案,全方位模擬交易全流程,迭代策略不足之處,共同追求減持交易的最優解。
除了上述硬性規定和關注要素,股東在減持過程中仍需要遵守相應的披露和減持限制要求,同時,切記不能觸碰交易紅線,涉及違法減持的行為,如A股針對短線交易、敏感期、內幕交易、涉嫌違法犯罪等行為進行了明确的減持限制,股東在減持過程中應自覺遵守,切勿以身試法。
資本市場錯綜複雜,不同市場對減持信息披露、數量、鎖定期、申報以及方式有著不同要求,富途能夠為客戶提供定制化的減持交易方案,借助多元化的金融衍生工具助力股東實現效益最大化。
總體來看,除了把握市場動態,股東還需結合實際情況,尋找靠譜合作方與解決方案,綜合評估收益與風險因素,方能減少不必要的損失。
關於富途安逸
富途(Nasdaq: FUTU)是一家領先的數字化金融科技公司。富途安逸為旗下企業及機構服務品牌,依托富途海量的用戶群體以及完善的投資生態,富途安逸可以提供豐富的企業及機構服務內容,包括:一站式ESOP期權管理解決方案、港股美股IPO分銷及國際配售服務、投資者關系(IR)與PR、大宗交易和股票減持/回購服務及機構交易服務等五大核心服務*。
*注:相關證券業務由富途旗下持牌子公司提供服務。
聲明:本文內容僅供參考,不構成財務、法律、稅務、投資諮詢或其他建議,不應成為做出任何財稅法決定的唯一依據,依據本文所發佈的資訊以及所表達的意見行事所造成的一切後果由行事者自負,與富途安逸無關。